深圳市水务局
无障碍
长者助手
我的收藏
收藏
政府信息公开
规章库
高级搜索
搜索位置
标题
全文
排序方式
按时间
按相关度
搜索位置
标题
全文
文件状态
不限
现行有效
已失效
高级搜索
收起
搜索以下关键词
搜索位置
标题
全文
排序方式
按时间
按相关度
文件状态
不限
现行有效
已失效
搜索
深圳市水务局政府信息公开
规章
下载文字版
下载图片版
索引号:
分类:
发布机构:
成文日期:
2017-07-27
名称:
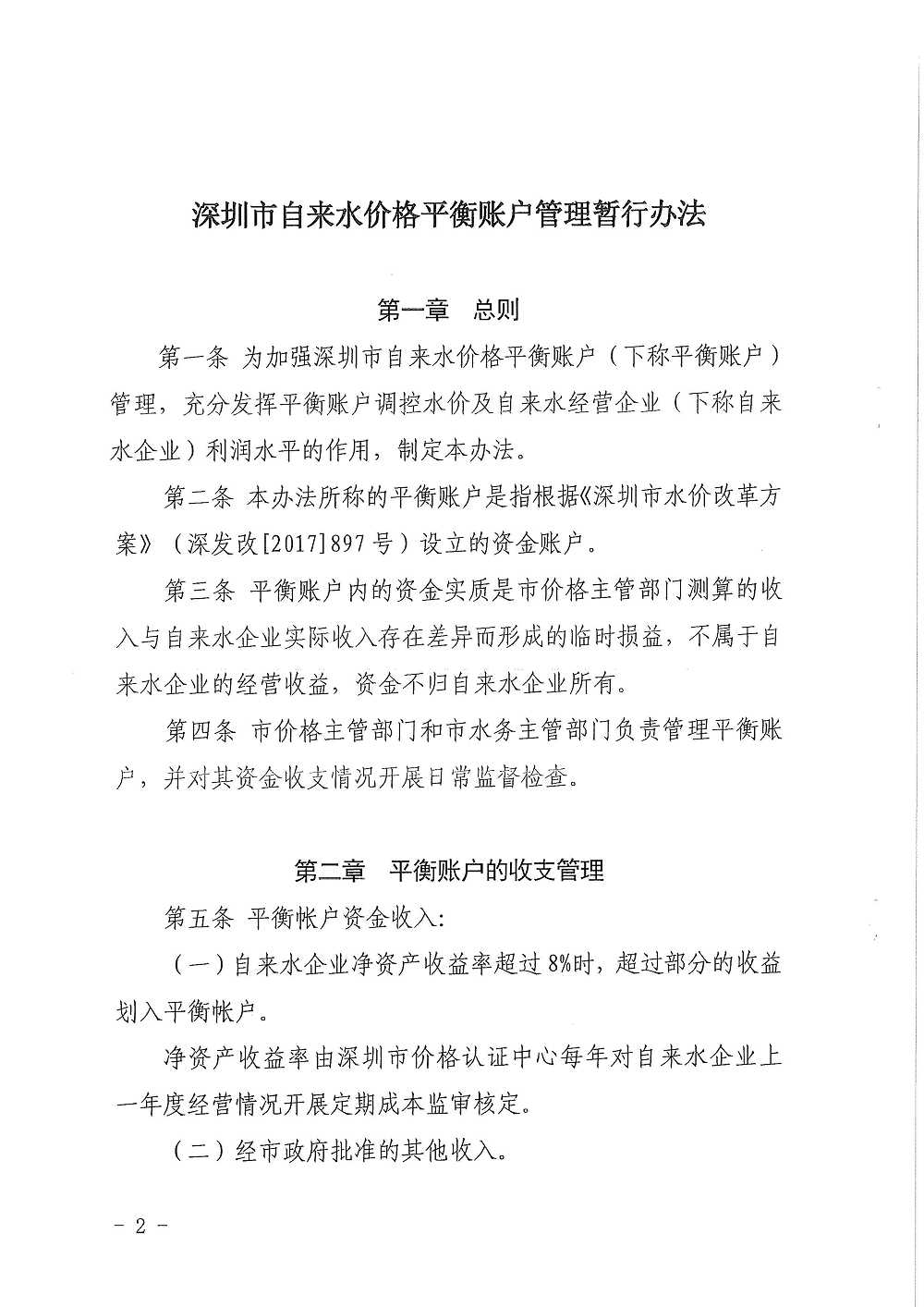
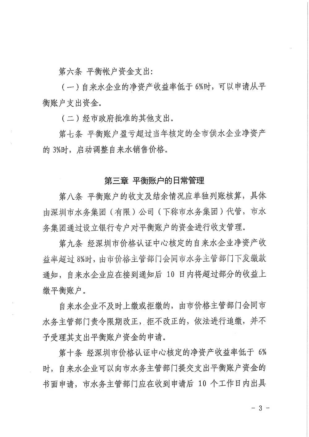
深圳市发展和改革委员会深圳市水务局关于印发《深圳市自来水价格平衡账户管理办法》的通知
文号:
发布日期:
2017-07-27
主题词:
【打印】
【字体:
大
中
小
】
分享到
:
深圳市发展和改革委员会深圳市水务局关于印发《深圳市自来水价格平衡账户管理办法》的通知
发布日期:2017-07-27 浏览次数:
-