登录微信小程序“深水情”,只需1分钟,就可以在线上完成用水报装申请业务……这是今年深圳市水务局提升用水全链条服务效能、推进营商环境优化的新举措。
2023年4月,深圳市水务局指导深圳市环境水务集团推出了用水报装“信用办”服务,需要用水但无法提供物业权属证明的用户,可以提供书面承诺,来替代物业权属证明。
该“信用办”服务模式的推出,进一步提升了用水报装服务便利度。在全面推行用水报装零申请、零跑腿、零材料、零投资“四零”服务基础上,深圳用水报装“信用办”服务开创了诚信用水的先河,有效解决了历史遗留建筑的用水难题。
快速通道
推出用水报装“信用办”
无法提供物业权属证明,又想报装通水,怎么办?以往,这种情况的用户在办理用水报装手续时,需要准备规划许可证、宗地图、用水计划通知单等8项材料。不仅费时,还容易遗漏资料。
今年4月,深圳推出用水报装“信用办”服务后,全市政工程的项目详细信息在广东政务服务网申报立项过程时已全部依规提交,系统会根据立项代码智能核实用水报装申请所需的各类证明材料,自动提交并完成相关程序。

在申办用水报装业务过程中,申请者的资料如果已在政府平台实现信息共享可供查询,就视为已提交,从而实现线上高效办理用水业务。
据悉,3年前,深圳就利用信息化技术,为用水报装手续“做减法”。政府在受理工程立项时,向供水企业同步推送项目信息。一旦确认尚未办理用水接入,即可通过提前介入、主动上门、信息共享、免费施工,实现用水接入零申请、零跑腿、零材料、零投资。
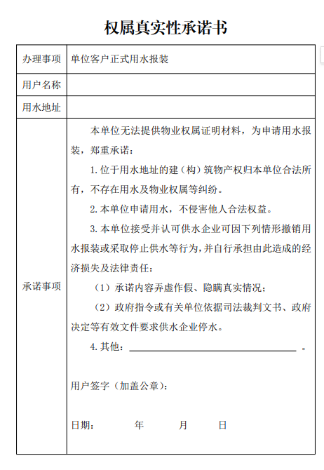
用水报装“信用办”服务在“四零”服务基础上,增加了绿色通道,急需用水但无法提供物业权属证明信息的单位和个人,只需填写《权属真实性承诺书》,即可办理用水报装,还能使用电子印章,在线签约。

建章立制
提高供水可靠性
为持续提升居民幸福感,深化用水营商环境,深圳市水务局聚焦民众最关注的急难愁盼停水问题,指导深圳市环境水务集团以优质高效的运营服务为基础,实现“给定条件下的运营优化”“优化给定的运营条件”两级优化。
通过对标国际先进城市,发力“设施提升、管理提升、服务提升”三大提升,深圳降低了用户均停水时间,强化停水水质管理,全面保障居民用水安全稳定,打造供水可靠性城市样板。
其中,参考中国城镇供水排水协会团体标准《城市供水系统用户端可靠性评价规程》内容,基于计划停水、应急停水等指标,深圳建立了供水可靠性评价体系。
同时,对照世界银行新版营商环境评估体系B-Ready有关要求,引入供水中断“财务遏制”机制,深圳市水务局与深圳市环境水务集团签署《关于供水可靠性管制计划的协议》,继续强化监管效力。
智慧赋能
实现动态实时监测
深圳市水务局通过指导深圳市环境水务集团搭建综合性信息化平台,实现一网统管,全面收集计划停水、应急停水、停水投诉相关信息,根据既定规则自动分析供水可靠性。持续优化各子模块功能,提高各类停水影响统计数据的准确性和记录工作的便捷度。
同时,打通各平台数据壁垒,将供水可靠性与设施状况、运维记录、投诉记录、抄表数据等相关联,辅助制定供水优化策略,提升服务效率和水平。
深圳市水务局还会同深圳市环境水务集团建设小区供水双水源,系统性梳理现状小区供水单水源问题,分级分类制定方案,按轻重缓急推进建设。
同时,积极应用不停水作业技术,通过安装小区供水临时管、设置二次供水水箱(池)超越管、小口径管道不停水抢修等措施实现无感停水。
此外,以用户为中心完善停水服务流程,同区域时间相近的停水作业统筹到同一时段实施,停水方案和保障措施与用户充分协商,停水过程与用户保持沟通,最大限度争取用户理解。
改革成效
多措并举提升供水可靠性
目前,深圳实现了供水可靠性的集中量化管理,通过信息化平台实现了户均停水时间和供水可靠性的动态更新,截至2023年8月,深圳市全市户均停水时间为1.8小时,供水可靠性得分为99.98分。
同时,得益于辅助优化供水管理策略,深圳通过进一步细分户均停水时间组成,分析引发停水的主要原因和供水管理中的不足环节,精准施策,改善停水影响。
随着供水可靠性监测的持续开展,因地制宜采取统筹停水、临时接驳、不停水碰口、提前蓄水、送水上门等多样化供水服务,用户用水体验得到了提升。以南山区为例,全区2023年上半年户均停水时间同比下降0.7小时,显著提升了用户用水体验。